ÔÀ´£¬ºÓÄ϶ӴóÄê³õÎå¡°ÆëÐûÍõ¡±£¬ÊÇΪÁËÓ²ÆÉñ°¡£¡±±¾©Ê±¼ä2ÔÂ21ÈÕ£¬ºÓÄ϶ӹÙÐû£¬¹Å˹ËþÎÖ¡¢Ä·²¼À¡¢°¢²¼Àº¹¡¢Òü´ÏÒ«Õýʽ¼ÓÃË£¬Ä˱Ƚ¡¢·¶Ð÷ÁÖ×â½è¼ÓÃË¡£ÐÂÈü¼¾ËûÃǽ«ÉíÅûºÓÄ϶ÓÕ½ÅÛ£¬Õ÷Õ½¸÷ÏîÈüÊ¡£ÁíÍâ¹ÙÐû£¬ÓëÂíÑÇ¡¢Íõ¹úÃ÷¡¢ÑîÒâÁÖ¡¢ÑîÀ«¡¢ÁõÒ×öΡ¢Ê·³ÉÁúÍê³ÉÐøÔ¼¡£

Õâ·¬²Ù×÷×îÁÁÑ۵ĵط½£¬ÔÚÓÚ¾ãÀÖ²¿Ë¼Â··Ç³£ÇåÎú£¬ÐøÔ¼6ÃûÇòÔ±±£×¡ÏÂÏÞ£¬Òý½øÇ¿Á¦ÄÚÍâÔ®ÌáÉýÉÏÏÞ¡£ÁíÍ⣬ºÓÄ϶ӻ¹¹ÙÐû£¬ÁõöÎ褡¢ÍõºÆÈ»¡¢¶ÅÖÇÐùÈýÃûÇòÔ±ºÏͬµ½ÆÚ£¬ÕýʽÀë¶Ó¡£ÇòÔ±º«¶«×â½èÖÁÖм׾ãÀÖ²¿Ê¯¼Òׯ¹¦·ò¡¢ÀîÐÇÏÍ×â½èÖÁÖм׾ãÀÖ²¿ÄÏÍ¨Ö§ÔÆ¡£

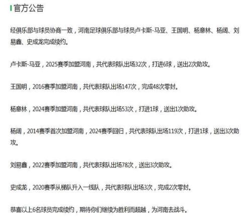
ºó·ÀºËÐĬ¿¨Ë¹¡¤ÂíÑÇÁô¶Ó£¬Òâζןó·ÀÏß·À¿ÕºÍ³öÇòÓÐÁËÖ÷ÐĹǣ¬ÉÏÈü¼¾ÂíÑdzöÕ½32³¡È«²¿Ê×·¢£¬¹±Ï×6Çò2Öú¹¥£¬´øµ¶ÊÌÎÀÒ»¸ö¡£Íõ¹úÃ÷µÄÐøÔ¼Ôò¸øÃÅÏß°²È«ÉÏÁË¡°Ë«±£ÏÕ¡±£¬³ö³¡³¬140´ÎµÄÀϽ«ÊǸüÒÂÊÒ¾«ÉñÁìÐä¡£ÑîÒâÁÖ¡¢ÑîÀ«µÈʵÁ¦ÅÉÂÖ»»£¬ºÓÄ϶ӱ£×¡ÁËÉÏÈü¼¾µÄÕ½Êõ¿ò¼ÜºÍĬÆõ¶È¡£

¼ÓÃ˵Ä6ÈË£¬¾«×¼Ìî²¹ÁË¿ßÁþ¡£Ç°º£¸Û¹¦Ñ«Öзæ¹Å˹ËþÎֵĵ½À´£¬ÍêÃÀ½â¾öÁË¿¨¶àË÷Àë¶ÓºóµÄ¡°Ö§µã»Ä¡±¡£Õâλ31ËêµÄ°ÍÎ÷ÈËÊìϤÖг¬½Ú×࣬±³ÉíÄÃÇòºÍÃÅǰÖÕ½áÄÜÁ¦Ò»Á÷£¬ÊǼ´²å¼´Óõġ°¼´Õ½Á¦¡±¡£Î÷°àÑÀ±ß·æÄ·²¼ÀÔò´øÀ´Á˱ß·¼±ÐèµÄ±¬µãºÍÍ»ÆÆ£¬ÀÂêÎ÷ÑÇÇàѵµÄ³öÉí±£Ö¤Á˽Åϼ¼Êõ¡£

ÐÂÈü¼¾¶ÔÓÚºÓÄ϶Ӽ«ÎªÑϾþµÄÏÖʵÊÇ£¬½«ÒÔ-6·ÖÆð²½¡£Ç°ÈýÂÖ£¬ËûÃǽ«ÏÈÒª¿Í³¡Ó²ÅöÎÀÃá¹Ú¾üÉϺ£º£¸Û£¬ÕâÊÇÒ»´Î¡°Ãþµ×¿¼¡±¡£Ëæºó»Øº½º£ÌåÓý³¡½ÓÁ¬ÓÕ½ÔÆÄÏÓñÀ¥¡¢±£¼¶Ö±½Ó¶ÔÊÖÎ人ÈýÕò¡£ÕâÈý³¡±ÈÈü£¬¶¼ÊǺÓÄ϶ӽñÄêÐÂÕóÈݵijõ²½¿¼Ñ飬¸üÊǾö¶¨Çò¶ÓÄÜ·ñÔçÈÕ°ÚÍÑ»ý·ÖÄà̶µÄ¡°ÃüÔËÖ®Õ½¡±¡£
-6·ÖÆð²½£¬ÒâζןÓÄ϶ÓûÓз¸´í¿Õ¼ä¡£½áºÏÈü³ÌºÍ¶ÔÊÖÌØµã£¬Ç°ÈýÂÖ×ßÊÆ¿ÉÒÔÓ᰿ͳ¡ÇóÎÈ£¬Ö÷³¡ÇÀ·Ö¡±À´¸ÅÀ¨¡£

µÚÒ»ÂÖ£¨3ÔÂ7ÈÕ£©£º¿Í³¡vsÉϺ£º£¸ÛÊÇÒ»³¡¡°µØÓüÄѶȡ±µÄ¿ª¾Ö¡£ÎÀÃá¹Ú¾ü±»¿Û5·Ö£¬Ö÷³¡×÷Õ½¿Ï¶¨½£Ö¸3·Ö¡£¶ÔºÓÄ϶ӶøÑÔ£¬ÒªÏÈ¡°Á¢×ã·ÀÊØ£¬±ÜÃâ²Ò°¸¡±¡£ÀĪ˹»á´ò·ÀÊØ·´»÷£¬»¹ÊǶԹ¥£¿

µÚ¶þÂÖ£¨3ÔÂ15ÈÕ£©£ºÖ÷³¡vsÔÆÄÏÓñÀ¥¡ª¡ªÊ׸öÖ÷³¡£¬±ØÐëÕùÈ¡3·Ö¡£Ò²ÊÇÌîÆ½»ý·Ö¿ÓµÄ×î¼Ñ»ú»á¡£ÔÆÄÏÓñÀ¥×÷ΪÖ㬶þÄê¼¶Éú£¬ËûÃǶ¬´°ÒýÔ®Á¦¶ÈºÜ´ó£¬·Ç³£ÄÑ´ò¡£µ«¿Í³¡³É¼¨Ò»°ã¡£

µÚÈýÂÖ£¨3ÔÂ22ÈÕ£©£ºÖ÷³¡vsÎ人ÈýÕò¡ª¡ª±£¼¶ÉúËÀÕ½Ìáǰ½øÐУ¬ºÓÄ϶ÓÁ¦Æ´²»°Ü¡£Î人ÈýÕò±»·£5·Ö£¬ËäȻʵÁ¦ÓÐËùÏ»¬£¬µ«ÊǺÜÓÐÈÍÐÔ£¬»»Ë§Ö®ºóʵÁ¦ÉñÃØ£¬·´»÷ÖÊÁ¿ÒÀÈ»²»ÈÝСêï¡£
¡¾ÄúÈôϲ»¶¡°µ¶·æÌåÓý¡±µÄÎÄ×Ö£¬Çë¹û¶Ï¹Ø×¢£¬Á˽âÖйú×ãÇò²»ÃÔ·¡¿
ΤµÂ£ºÐ¡¼ÖÂ×Ò»¶¨»á°®ÉϾôÊ¿µÄÎÒÃÇÔÚ´òÔìÇò¶ÓÎÄ»¯·½Ãæ·Ç³£³öÉ«
ÌåÓý²¥±¨2ÔÂ21ÈÕÐû ½üÈÕ£¬¾ôʿСÀϰåΤµÂÔÚ½ÚÄ¿ÖÐ̸µ½Á˾ôÊ¿½»Ò׵õ½Ð¡¼ÖÂס¤½Ü¿ËÑ·¡£Ëû˵£º¡°ÎÒ¾õµÃÕâÊDz½ºÃÆå...
2026-02-21
¼üÅÌÏÀ¹þµÇÌìÌì¸ø°¢Â××ö´ó²Í£¡ÐÂÐã¿ËÄáÅå¶û´òµÃÏñNBA10ÄêÀϱø
[ÈüºóÌû]
2026-02-21
ʤÂʽӽü5³É£¡Â¬£ºÒ»µ©Â×Äɵ»ָ´½¡¿µ&´ò¸ü³¤Ê±¼äÇò¶Ó¾ÍÓлú»á
NBA³£¹æÈü£¬¿ì´¬122-125²»µÐºþÈË¡£±¾³¡±ÈÈü£¬Â×ÄɵÂÖÐ;ÍËÈü¡£Èüºó£¬¿ì´¬Ö÷˧̩Âס¤Â¬ÔÚ½ÓÊܲɷÃʱ̸µ½Çò¶Ó½Ó½üÎå...
2026-02-21
ÅÁ½ð˹£º°à¿ÂÞÊÇ×îÁîÈËʧÍûÇòÔ±ÉõÖÁ²»È·¶¨ËûÊÇ·ñ»¹Êǽ¨¶ÓºËÐÄ
ÌåÓý²¥±¨2ÔÂ21ÈÕÐû ½ñÌ죬ÅÁ½ð˹ÔÚ¡¶NBA Today¡·½ÚÄ¿ÖÐ̸µ½ÁËħÊõÇòÔ±°à¿ÂÞ¡£Ëû˵£º¡°´ÓÇòÔ±½Ç¶ÈÀ´¿´£¬±£ÂÞ¡¤°à...
2026-02-21
¿ËÄáÅå¶ûÐÂÐãÈü¼¾3´Îµ¥³¡ÖÁÉÙ30·Ö5°å5Èý·Ö׷ƽ¿âÀï½ö´ÎÓÚ°¬¸¥É
ÌåÓý²¥±¨2ÔÂ21ÈÕÐû ÔÚ½ñÌì½áÊøµÄÒ»³¡³£¹æÈüÖУ¬»Æ·äÒÔ113-118²»µÐÆïÊ¿¡£±¾³¡±ÈÈü£¬»Æ·äÐÂÐ㿵¡¤¿ËÄáÅå¶û³ö³¡37...
2026-02-21